Makaledeki “Doppler Direction Finder” devresi; 1990’lı yıllarda QST’de yayınlanan bir makaleden esinlenerek, daha kolay bulunabilen bir entegre olan LM555 kullanılarak David ROBBINS (K1TTT), tarafından gerçekleştirilmiştir. Basit, masrafsız ve kısa zamanda yapılabilecek olan bu devre denemeye değer sanırım. Güzel olan bir diğer tarafı ida devredeki hiç bir malzemenin kritik olmayışı. Gereken en önemli malzeme sadece LM555 entegresidir ve kolayca bulunabilir. Yapımda gösterilecek özen de kritik olmayıp, sadece yapımı tamamlanan devrenin metal bir kutuya konulması önerilmektedir.
Bu arada anten bağlantılarını kısa tutmayı ve koaksiyel kablo kullanmayı unutmamalısınız. Güvenli bir sonuç alabilmek için “antenler”in arasındaki mesafe 1/4 veya 1/2 dalga boyu kadar olmalıdır. Kullanılacak alıcı ise FM olmalıdır. AM veya SSB alıcılar bu devre için uygun değildir. Ancak bir FM alıcı ile AM sinyallerin yönü de bulunabilir.
Devre çalışma prensibi, alıcının bir antenden diğerine sürekli aktarılması ve vericiye olan uzaklıkları farklı olan antenler nedeniyle kayan fazların FM alıcı yardımıyla duyulabilir ton sesine dönüştürülmesine dayanır. Her iki anten de alıcıdan aynı uzaklığa gelirse faz kayması sıfırlanacak ve alıcıdan duyulan ton yok olacaktır. Bu devre üzerinden gönderme yapmayınız. Diyotları yakabilir ve bu yüzden bozulan SWR nedeniyle cihazınızın çıkışını yakabilirsiniz.
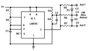
Kullanılacak Parçaların Listesi:
R1-R2 1.8 KOhm (1/8W karbon)
C1 0.1 uF Mika (ton ayarı için)
R3-R4-R5-R6-R7 3.3 KOhm (1/8W karbon)
C2 0.05 uF Seramik (daha büyük değer daha uygun olabilir)
C3-C4-C5 0.01 uF Seramik
D1-D2 SK9150A/555 PIN Diode (Burada 1N914 veya başka iyi bir anahtarlama diyodu da görev yapabilir)
V+ 6-12VDC (<10 mA )
D1 ile D2; R5 ile R7; C3 ile C5 tamamen eşit değerli olmalıdır. Bu anten yönünün hassas belirlenmesi için önemlidir. C3 ve C5 kullanımı isteğe bağlıdır. Başarılar.
Levent ŞAŞMAZEL, WW2L tarafından eklenen EK açıklamalar:
İki antenli DF sistemleri bir anten anahtarlama devresi, iki anten (Antenlerin birbirinden uzaklığı 1/2 ile 1/8 dalga boyu uzunluğunda olacak şekilde bir çubuğa bağlanmıştır) ve bir FM alıcıdan oluşur. Sistem bir RF kaynağından gelen sinyallerin anahtarlanılan antenler vasıtası ile Faz modülasyonu oluşturma mantığı ile çalışmaktadır.
Oluşan faz farkı alıcının hoparlöründe bir ton sinyali oluşturur. Bu ton sinyali antenlerin üzerinde bulunduğu çubuğun tam olarak verici yönünü gösterdiğinde en yüksek seviyededir (Şekil-3). antenlerin üzerinde durduğu bu çubuk orta noktası etrafında çevrilmeye başlandığında ton sinyalinin değiştiği görülür ve ton sinyalinin tamamen kaybolduğu nokta ise iki antenin vericiye eşit uzaklıkta olduğu noktayı göstermektedir (Şekil-1) Ton sinyali kaybolduğunda iki antenin tam ortasından çizilen ve antenlerin üzerinde olduğu çubuğa dik çizgi vericinin bulunduğu noktadan geçecektir.

Resim-2. Çalışma prensibi.
Bu sistemde vericinin önümüzde mi yoksa arkamızda mı olduğunun anlaşılması imkânsız olduğunda cihazı kullanan kişinin sesin kaybolduğu bu noktayı yerde ya da harita üzerinde işaretleyerek bulunduğu noktadan (100-200) metre sağa ya da sola gidip bu işlemi tekrarlaması ve elde ettiği bu iki çizginin birleşme noktasına doğru hareketle bulmak istediği FOX vericisine yaklaşması gerekmektedir.
Not: Burada niçin bir “Doppler Direction Finder” devresine yer verdiğimiz merak edebilirsiniz. Unutmayın ki TAMSAT olarak desteklediğimiz çalışmalar arasında yer alan CanSAT ve yüksek irtifa balon çalışmalarında, bu sistemlerin faydalı yüklerinin yere iniş ve indikten sonra bulunmasında kullanılan beacon sinyallerinin takibinde de yine bu ve buna benzer sistemler kullanılacaktır. İleride daha gelişmiş devrelerde görümek üzere.


Ben uydu çalışmaları yapmak istiyorum. Bir projem var. Ve bunu gerçekleştirmek için sizler ile birlikte çalışmalar yapmak istiyorum. Temel olarak başlayıp adım adım ilerlemek istiyorum bu konuda destek ve yardımcı olurmusunuz.
Merhabalar. Bu konudaki düşüncelerinizi değerlendirilmek üzere bilgi@tamsat.org.tr adresine yazabilirsiniz. Görüşmek üzere.